A leader in marine energy solutions, delivering innovation and sustainability to the maritime industry

Industry Impact

Empowering the Maritime Industry with Reliable and Sustainable Solutions.

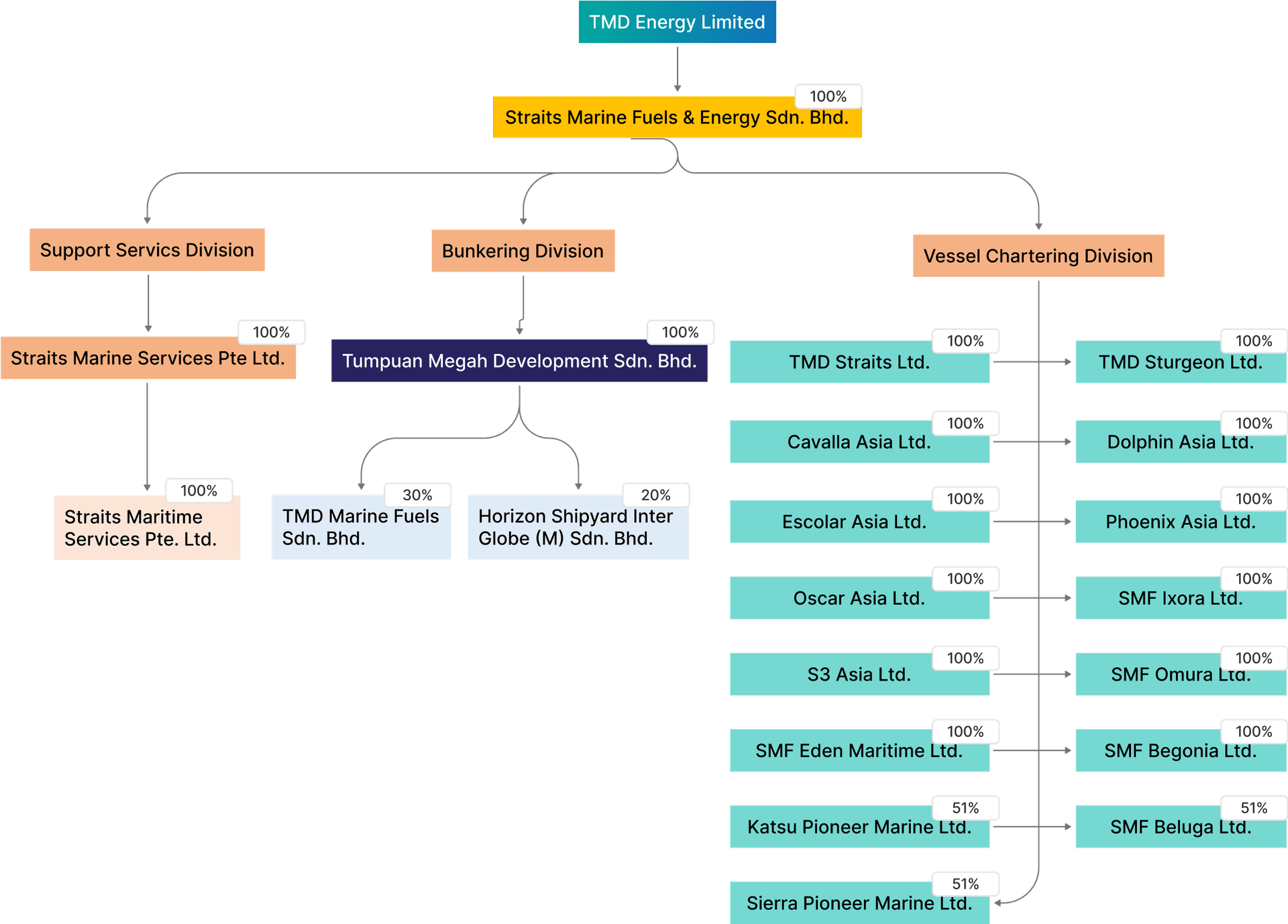
Corporate Structure

Corporate Structure